Tejasvi Kothapalli
/
Blogs

Denoising

Denoising Images with Natural Scene Statistics

A walkthrough of how to use natural image statistics in order to denoise images using Bayesian inference.

Authors Tejasvi Kothapalli1, Bruno Olshausen1
Affiliation 1 UC Berkeley Redwood Center for Theoretical Neuroscience
Published April 25, 2026
Tags Denoising, Bayesian Inference, Natural Scenes, Fourier Transform, Steerable Pyramids, Langevin Sampling, 1/f2, Wiener Filter
Abstract

Natural Images can be denoised using what we know about natural scene statistics. Namely, natural images have a 1/f2 power spectrum. Using this information as our prior, we can use bayesian inference in order to denoise an image which has been corrupted by gaussian noise. Using the same framework, we can also fill in an image where 99% of the true pixel values are missing.

Introduction

This blog will introduce and demonstrate how to use natural image statistics in order to denoise an image. The first part will explore the 1/f2 power spectrum of natural images. The second part will discuss using bayesian inference in order to denoise an image. The third part will implement Simoncelli et al.’s “NOISE REMOVAL VIA BAYESIAN WAVELET CORING” in order to do denoising. The fourth part will discuss using gradient descent with langevin sampling in order to denoise an image. The fifth part will demonstrate filling in an image where a large percentage of pixels are missing.

What do we know about natural images? (1/f2 power spectrum)

Click here to expand Fourier transform explanation Click here to hide Fourier transform explanation

Fourier's theorem was first proposed in 1807 but not published until 1822 due to the skepticism of many leading mathematicians who did not think it could be true. Today, it provides the theoretical foundation for the Fourier transform which is one of the most widely used tools in all of science and engineering, from radio astronomy and signal processing to neuroscience and modern machine learning. For example, it is used for:

  • analyzing the frequency content of natural signals such as sound waveforms.
  • detecting rhythmic activity in brain signals - e.g., EEG, LFP and spike train recordings.
  • even when there is no periodic structure - characterizing the length scale of correlations over time or space, since the power spectrum is the Fourier transform of the auto-correlation function.
  • identifying the input-output relationship of linear systems.

Here we will experiment with Fourier decompositions of simple 1D waveforms and 2D images, to gain some intuition about what the Fourier transform tells you about a signal, and how it can be used to manipulate images to demonstrate perceptual phenomena.

Fourier's theorem states that any continuous function f(x) can be described as a weighted sum of sine and cosine waveforms at different frequencies:

f(x)= ω=0 as(ω) sin(ωx) + ac(ω) cos(ωx)

where as(ω) and ac(ω) are the weights of the sine and cosine components, respectively, and ω is the frequency in 2π radians per unit of x (space or time). Alternatively if we define

A(ω) ac(ω) 2 + as(ω) 2 ϕ(ω) tan1 ac(ω) as(ω)

we may rewrite the equation equivalently as

f(x)= ω=0 A(ω) sin(ωx+ϕ(ω))

where now f(x) is described simply as a sum of cosine waves, each with amplitude A(ω) and phase-shifted by ϕ(ω). We refer to A(ω) as the amplitude spectrum and ϕ(ω) as the phase spectrum of f(x).

To gain some intuition for the power and generality of the Fourier theorem, let us first decompose a simple step-function this way. The function f(x) is

f(x)= { 1 for x0 1 for x<0

You are given f(x) as a discretely sampled function. In the image below you can see that even though f(x) looks nothing like a sinusoid, we can nevertheless describe it perfectly by adding sinusoids of different frequencies together, as long as they are given the correct amplitudes and phases.

A step function decomposed into a sum of sinusoids of increasing frequency
A step function (black) reconstructed by summing sinusoids (colored) at increasing frequencies.

The direct method of computing the amplitude and phase spectrum of a function f(x) is the Fourier transform! Looking back at the Fourier theorem, we can compute the Fourier coefficients as(ω) and ac(ω) from the discretely sampled function f^[n]= f(nΔx), n=0:N1 , as follows:

as(ωk)= 2N n=0 N1 f^[n] sin(ωkn) Δx ac(ωk)= 2N n=0 N1 f^[n] cos(ωkn) Δx

where ωk=2π k/N, k=0:N/2 . Intuitively, we can think of these equations as measuring the similarity between f^[n] and the sine function, and the similarity between f^[n] and the cosine function, for each frequency ωk.

Formally, we can show this gives us exactly the Fourier coefficients as(ω) and ac(ω) in the Fourier theorem by plugging the expression for f(x) into these equations and utilizing the orthogonality of sines and cosines of different frequencies, or sine and cosine of the same frequency.

Once you have computed as(ω) and ac(ω), the amplitude spectrum and phase spectrum can be computed via A(ω) ac(ω)2 + as(ω)2 and ϕ(ω) tan1 ( ac(ω) as(ω) ) .

A 2D image may also be described in terms of a Fourier decomposition as follows:

I(x,y)= ωx,ωy A(ωx,ωy) sin( ωxx + ωyy + ϕ(ωx,ωy) )

where ωx and ωy correspond to frequencies in the x and y dimensions of the image, respectively. Each sinewave component now corresponds to a 2D grating of a specific spatial-frequency and orientation. You can use the demo below to build up an image from its Fourier components, one component at a time.

Note how the amplitudes fall off with frequency. At some point, the amplitudes are so small that the gratings are not even visible, yet they are clearly needed to reconstruct. This seems paradoxical - gratings which are invisible in isolation nevertheless create structure when combined. The squared amplitudes have a 1/f2 [1] fall off relationship, which is shown in the dashed line. This phenomenon of 1/f power spectra is not unique to natural images — it occurs all throughout nature such as in music [2].

Figure 1. An interactive Fourier buildup: reconstruct an image by adding one Fourier component at a time. Top middle panel: The cumulative reconstruction of the image after adding each oriented frequency component. Top right panel: The component number i is the frequency component we are adding and a is the amplitude. As i goes up, a will go down because we are adding frequencies in descending order of amplitude. Each grating is weighted by its associated amplitude. Only components up to ~i=150 are visible and after that the grating is too hard to see because the amplitude is so low. Bottom right panel: The grating shown with full contrast to make it easier to see for visualization purposes. Bottom middle panel: The power spectrum of the image. The y-axis is the squared amplitude of the frequency component, hence the power spectrum. The x-axis is the frequency value. Note the log-log plot. Source: Python, MATLAB.

Bayesian denoising with a natural-image prior

If you want an incredible and easy-to-understand introduction to bayesian inference please read this write-up by Bruno Olshausen [3]. We will use bayesian inference in order to denoise images. Let’s begin with the following problem set-up (copied from the handout write-up [3]): “A classic example of where Bayesian inference is employed is in the problem of estimation, where we must guess the value of an underlying parameter from an observation that is corrupted by noise. Let’s say we have some quantity in the world, x, and our observation of this quantity, y, is corrupted by additive Gaussian noise, n, with zero mean:”

y=x+n

Our job is to make the best guess as to the value of x given the observed value y. Let’s call our best guess x^. In this set-up, when xN(μx, σx2) and nN(μn, σn2) are both gaussian, there is a standard closed-form solution for x^. This is also known as the Wiener filter:

x^= σx2y + σn2 μx σx2 + σn2

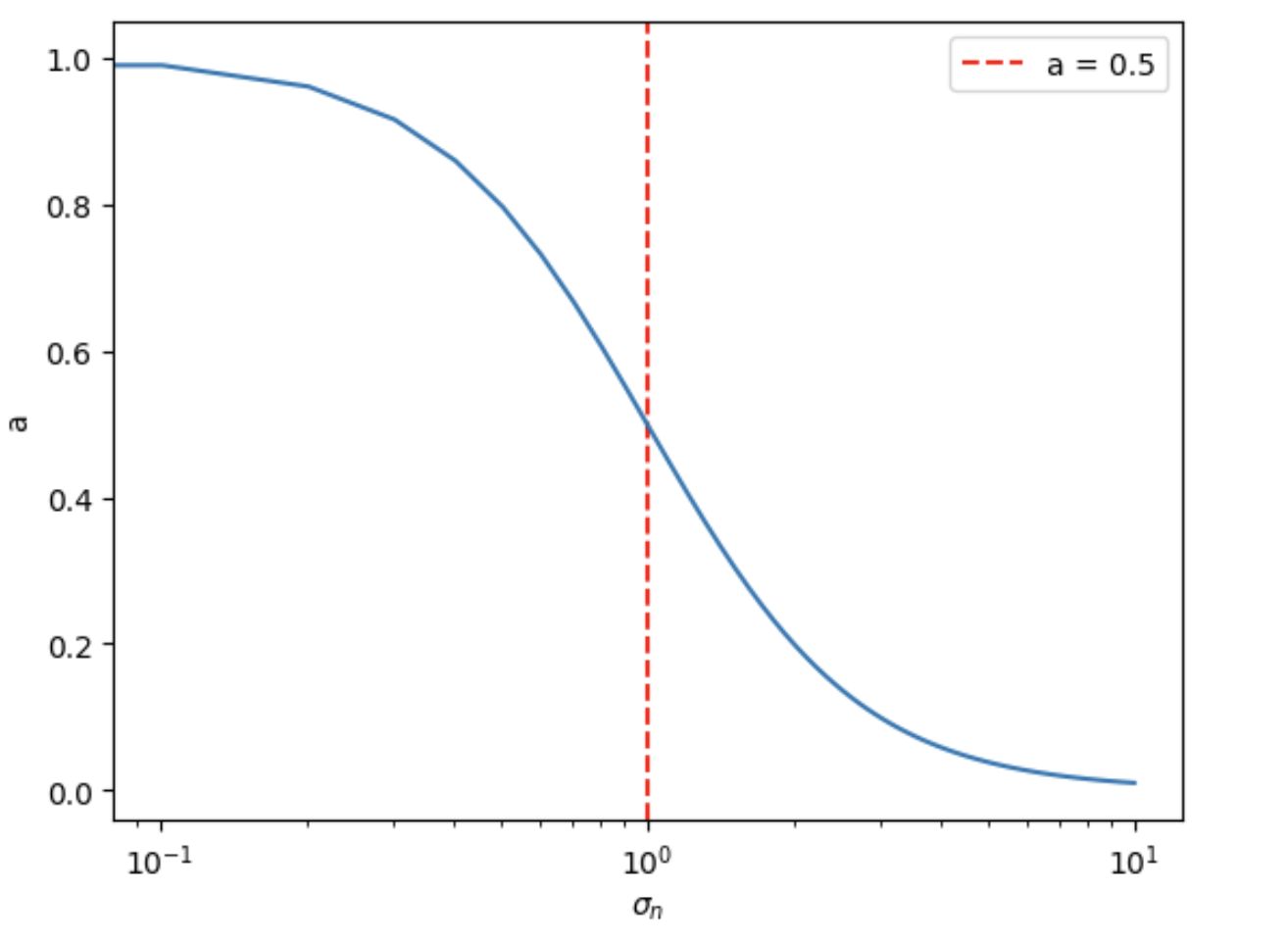
Now assume μx=0 and σx=1.0. Then x^ simplifies to the following form:

x^=ay a= σx2 σx2 + σn2

a is an attenuation factor between 0 and 1. a varies with σn as shown in the plot below:

Plot showing attenuation factor a as a function of noise standard deviation sigma_n
Figure 2. Attenuation factor a as a function of σn.

Now let's apply the same framework to the problem of denoising an image. We are given a noisy observation I(x) of an image I0(x) as follows:

I(x)= I0(x) + n(x)

where x denotes the pixel position within the 2D image. Our task is to estimate I0 from I. We could do this pixel by pixel, but since the signal and noise variance is the same for each pixel all it will do is attenuate the entire image, which isn't very interesting. However if we transform to the frequency domain we can exploit our prior knowledge about the statistics of natural images - namely, they have 1/f2 power spectra!

Letting I~(f) denote the Fourier transform of I(x), we have

I~(f)= I0~(f) + n~(f)

Since the Fourier transform is a unitary transformation (it is like multiplying by an orthonormal matrix), the noise variance in the frequency domain is the same as it was in the space domain. But the signal variance is now different for each frequency as it follows the 1/f2 power law:

σ2(f)= k |f| 2

We just need to set the constant of proportionality k so that the total signal power in the frequency domain equals the signal power in the space domain, which can be accomplished via

k= x σ2(x) f |f| 2

We can then denoise the image frequency by frequency as follows:

I~^(f)= a(f) I~(f)

where a(f) is the attenuation factor computed from the signal and noise variance for each frequency. In this case, then

a(f)= σ2(f) σ2(f) + σn2

Examine the code below which implements the above equations and be sure you understand it. Try running it for different amounts of noise to see how far you can go before the image is unrecoverable.

Figure 3. Wiener denoising in the frequency domain using a 1/f2 natural-image prior.

Wavelet Coring

In the previous section we used the Wiener filter to attenuate each frequency. In this section, instead of modifying frequency content, we will take wavelet decomposition of the image and modify the wavelet coefficients. This is a method developed by Simoncelli and Adelson in 1996 [4]. It relies on steerable pyramids [5], which is a method for decomposing an image. If you want a great explanation of steerable pyramids check out the actively maintained pyrtools documentation page about steerable pyramids [6]. Below is an example of the steerable pyramid decomposition. The left figure shows the filters and the right figure shows the activations on the Einstein image for each of the filters.

Steerable pyramid filters showing the frequency decomposition filters
Steerable pyramid activations on the Einstein image showing the response of each filter
Figure 4. Steerable pyramid decomposition. Left: The steerable pyramid filters used for decomposition. Right: The activations (filter responses) on the Einstein image for each of the filters.

You can see from the figure above that the decomposition separates the image by both scale and orientation. The top row responds to the highest frequencies, the middle row responds to medium frequencies, and the bottom row responds to lower frequencies.

I am going to follow the implementation style from Professor Rob Fergus' computational photography assignment [7]. To keep the picture simple, focus on one orientation band: the first column below, which is most sensitive to vertical edges. The first column shows the filter, the second column shows the filter output for the clean Einstein image, and the third column shows the same output after adding Gaussian noise with σ=0.075. Notice that the highest-frequency band is much more corrupted by the noise than the lower-frequency bands.

Comparison of filter outputs for original and noisy images showing noise primarily affects high frequency components
Figure 5. Filter outputs comparison. Left: Filter reference. Middle: Filter outputs for original uncorrupted image. Right: Filter outputs for image corrupted with gaussian noise.

Now focus only on the highest-frequency band. The clean image has a sharply peaked coefficient distribution: most coefficients are close to zero, but a few large coefficients correspond to real edges. Adding Gaussian noise spreads this distribution out. Wavelet coring uses this difference in distributions to decide which noisy coefficients should be suppressed and which should be kept.

Histogram comparison of filter outputs showing original has sharper peak than noisy version
Figure 6. Distribution comparison of highest frequency filter outputs. Top row: Filter outputs (same as top row from Figure 5). Bottom row: Histogram distributions showing the original has a more sharply peaked distribution at the center compared to the noisy version.

The Bayesian version of coring starts with the same scalar observation model we used before, but now x is a clean wavelet coefficient and y is the noisy coefficient:

y=x+n

The least-squares optimal estimate is the posterior mean, x^(y). By Bayes' rule this can be written as

x^(y)= x Pn(yx) Px(x) dx Pn(yx) Px(x) dx

Here Pn is the noise distribution and Px is the prior distribution of clean coefficients. If both are Gaussian, this reduces to a linear Wiener-style shrinkage. But natural-image wavelet coefficients are not Gaussian: they are sharply peaked at zero with heavy tails. That changes the posterior mean into a nonlinear coring curve. Small observed coefficients are pulled toward zero because they are likely to be noise, while large coefficients are mostly preserved because they are more likely to be real image structure.

Histograms of natural image and noise wavelet coefficients plus the learned coring function
Figure 7. The coring function used in the implementation. Left: An empirical prior from clean natural-image wavelet coefficients. Middle: The corresponding noise coefficient distribution. Right: The posterior-mean estimator for a representative finest-scale oriented band. Compared to the identity line, it suppresses small coefficients and preserves larger coefficients.

In the code, this posterior mean is estimated directly from histograms. The implementation cores the residual highpass band and the four finest oriented bands. For each band, the denominator is the convolution of the clean-coefficient histogram with the noise histogram, which gives the distribution of noisy observations. The numerator is the same convolution after weighting the clean coefficients by their value. Dividing the two gives a lookup table x^(y) that is applied to every coefficient in that band. After coring the high-frequency bands, the steerable pyramid is reconstructed back into an image.

Wavelet coring denoising result compared with the noisy image and Wiener filter
Figure 8. Wavelet coring denoising result generated from the same computation as the implementation, with a fixed random seed for reproducibility. For this noise sample, coring improves the noisy image from 20.13 dB to 27.45 dB PSNR, slightly above the local Wiener filter baseline.

Gradient descent + Langevin sampling

The Wiener filter gave us the posterior mean directly. Another way to use the same posterior is to move an image estimate downhill on the negative log posterior. In the implementation, the prior term is still the 1/f2 natural-image prior, so high frequencies are penalized more strongly than low frequencies.

The update is done in the Fourier domain. Let I~ be the current estimate and Y~ be the noisy observation. The code uses the gradient of the quadratic posterior energy, preconditions each frequency by its curvature, and optionally adds Langevin noise:

H(f)= 1σn2 + λ(f) I~ I~ ηH E + 2TηH ξ

When T=0, this is just gradient descent toward the MAP estimate. When T>0, the injected noise turns the procedure into Langevin sampling, so the estimate jitters around plausible images under the posterior instead of collapsing to only one optimum.

Figure 9. Gradient descent + Langevin sampling demo with a 1/f2 prior.

Filling in images with missing pixels

The inpainting demo uses the same prior, but changes the likelihood. Some pixels are observed and must stay fixed; the rest are unknown. In the implementation, the mask keeps a small fraction of pixels (2% by default in the web demo) and shows the missing pixels in blue.

Since the known pixels are already constrained by the data, the update only changes the missing pixels. At each step, the code computes the gradient of the 1/f2 prior energy by transforming the current image to the Fourier domain, multiplying by λ(f), transforming back, and stepping downhill only where the mask is missing:

Imissing Imissing η E

This is why a recognizable image can emerge from very few pixels: the observed pixels anchor the solution, while the 1/f2 prior fills in the missing values with a power spectrum that looks like a natural image.

Figure 10. Inpainting by updating missing pixels under a 1/f2 prior.

Discussion

The common thread through all of these examples is that natural images are highly structured. A simple 1/f2 power-spectrum prior already gives useful denoising and inpainting behavior, and the Bayesian framing tells us exactly how to combine that prior with noisy or incomplete observations.

The Fourier-domain methods are deliberately simple: they capture the average falloff of power with frequency, but not the localized edge structure of images. Wavelet coring adds one important piece of that structure by using the sparse, heavy-tailed statistics of steerable-pyramid coefficients. This is why it can preserve edges while suppressing small noisy coefficients.

These methods are not meant to be the final word on image restoration. Their value is that they make the assumptions visible: choose a prior, write down the observation model, and then compute or sample from the posterior. That is the same basic logic behind many more powerful modern methods, even when the prior is learned rather than hand-specified.

Acknowledgments

I recently served as the GSI for UC Berkeley's NEU 172L: Cognitive and Computational Lab. This is a brand new course, taught for the first time in Fall 2025. The goal of the course is to introduce students to the experimental and analytical techniques used by cognitive and computational neuroscientists. It was taught by Frederic E Theunissen, Michael Silver, and Bruno Olshausen. I had the pleasure of helping to develop some of the labs that were taught during the course. Part of Bruno's labs were built to teach students about the Fourier transform and Bayesian inference. The content and code in this write-up were initially developed for the course's labs. I had an incredible time building these labs and teaching them to the students, which is what motivated me to make this write-up. I also had the privilege of learning a lot of this content one-on-one from Bruno and I would like to sincerely thank him for his time and patience to teach me everything.

I would also like to thank my Co-GSI Carolyn Irving for being an amazing teammate and also helping develop the labs that eventually became a part of this write up. Finally, I would like to thank the Berkeley Neuroscience Department for giving me the opportunity to GSI NEU 172L and funding me for Fall 2025.

This webpage is inspired by the aesthetic of Transformer Circuits.

Citation Information

For attribution in academic contexts, please cite this work as

Kothapalli, T., & Olshausen, B., "Denoising Images with Natural Scene Statistics", 2026.

BibTeX citation

@article{kothapalli2026denoising,
  author={Kothapalli, Tejasvi and Olshausen, Bruno},
  title={Denoising Images with Natural Scene Statistics},
  year={2026},
  url={https://tejasvikothapalli.github.io/blogs/denoising/}
}

References

  1. Field, D. J. (1987). Relations between the statistics of natural images and the response properties of cortical cells. Journal of the Optical Society of America A, 4(12), 2379–2394. [link]
  2. Voss, R. F., & Clarke, J. (1978). “1/f noise” in music: Music from 1/f noise. The Journal of the Acoustical Society of America, 63(1), 258–263. [link]
  3. Olshausen, B. A. (2004). Bayesian probability theory. The Redwood Center for Theoretical Neuroscience, Helen Wills Neuroscience Institute at the University of California at Berkeley, Berkeley, CA. [link]
  4. Simoncelli, E. P., & Adelson, E. H. (1996, September). Noise removal via Bayesian wavelet coring. In Proceedings of 3rd IEEE International Conference on Image Processing (Vol. 1, pp. 379–382). IEEE. [link]
  5. Simoncelli, E. P., & Freeman, W. T. (1995, October). The steerable pyramid: A flexible architecture for multi-scale derivative computation. In Proceedings, International Conference on Image Processing (Vol. 3, pp. 444–447). IEEE. [link]
  6. Simoncelli, E., Young, R., Broderick, W., Fiquet, P. É., Wang, Z., Kadkhodaie, Z., ... & Ward, B. (2024, July). Pyrtools: tools for multi-scale image processing. [link]
  7. Fergus, R. Computational Photography. New York University, Department of Computer Science. [link]